Fast PIC NiMH/NiCd Battery Charger
Source: InternetPublisher:tkfKFUiMJ0 Keywords: Battery charger Updated: 2026/01/30

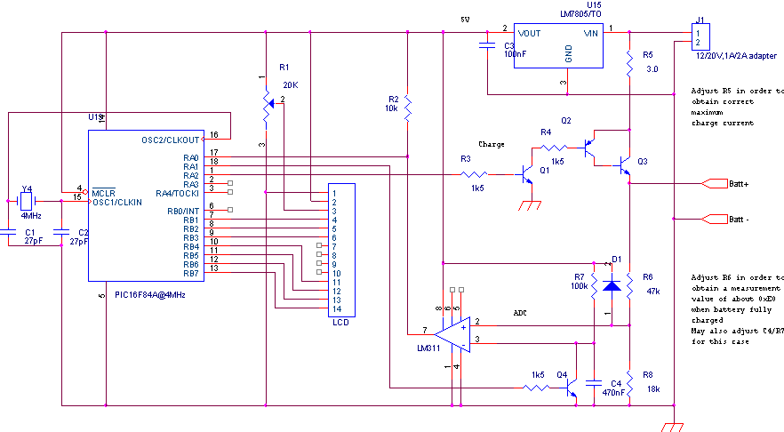
Fast PIC NiMH/NiCd Battery Charger
This battery charger can charge a 5-cell NiMH battery pack used in the BiPed robot in less than 1 hour and a 10-cell NiCd battery pack used in the Snuf robot in about 30 minutes. To prevent the batteries from overheating, the charging current is shut off when the battery voltage slope changes from positive to negative. For safety, a second termination criterion for the charging process is provided: charging time is limited to approximately 1 hour.

- 1.5V-30V 1.5A LM317 Adjustable Power Supply
- Automatic battery charger
- 12V to 220V 100W Inverter
- Lithium polymer battery charger
- Adjustable desktop power supply
- Lithium polymer battery overvoltage protection
- 10A 1-30V Adjustable Power Supply Based on LM317
- USB-powered lithium-ion battery charger
- Shaver power circuit
- When debugging a boost converter, you can analyze it from four directions.
- Motorcycle battery charger circuit
- Two specifications of nickel-cadmium battery charger circuits
- Dry battery charger circuit
- Gel battery charger circuit
- Single junction transistor battery charger circuit
- Nickel-cadmium battery charger circuit with voltage and current limiting function
- Portable nickel-cadmium battery charger circuit
- Portable nickel-cadmium battery charger circuit
- battery charger
- Battery charger circuit diagram with discharge function







京公网安备 11010802033920号