Inductorless FM transmitter
Source: InternetPublisher:bM0VYc Keywords: FM transmitter Updated: 2026/03/20

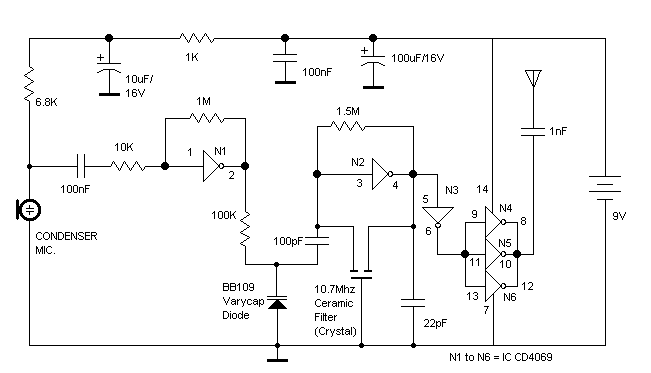
coilless FM transmitter
The RF oscillator uses an inverter N2 and a 10.7MHz ceramic filter, driving a parallel combination of N4 to N6 via N3. Because these inverters are in parallel, the output impedance is very low, allowing direct driving of a quarter-wavelength antenna. Since the output of N4-N6 is a square wave, it contains many harmonics. Therefore, the ninth harmonic (96.3MHz) at 10.7MHz will be located in the center of the FM band. N1 acts as an audio amplifier. The audio signal from the microphone is amplified and fed to a varactor diode. This signal changes the capacitance of the varactor diode, thereby changing the oscillator frequency and producing frequency modulation.
- Simple crystal frequency stabilized frequency modulation transmitter
- TDA7088 receiver
- Simple FM radio
- 250mW FM VHF transmitter
- 1-watt portable PLL transmitter
- 1.5V mini wireless microphone
- 3V power supply 2 tube FM microphone
- LM386 infrared headphone circuit
- MICRFl02 ASK 470~300 MHz Transmitter
- WE2408 FM/FSK 2.4 GHz Transceiver
- USB communication circuit
- Indoor unit communication circuit
- Crystal oscillator 80mW FM transmitter production circuit diagram
- Two-way communication circuit circuit diagram
- 2m, 2W phase-locked FM transmitter
- Long distance serial communication circuit
- CAN bus communication circuit
- Wireless transmitter circuit diagram
- Time division multiplexing stereo decoder circuit
- Design of wireless transmitting and receiving circuit based on Bluetooth







京公网安备 11010802033920号