LM3875 power amplifier
Source: InternetPublisher:tN1yoA Keywords: LM3875 power amplifier Updated: 2026/03/13
LM3875 power amplifier

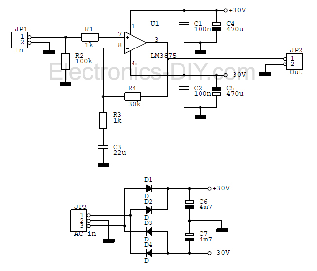
The amplifier described on this page is a very simple power amplifier based on National Semiconductor's LM3875 chip. According to National Semiconductor, this is a chip used in televisions, compact stereo systems, etc. However, many claim these chips are high-end amplifiers...
Therefore, I decided to try building one. The “design” work was completed quickly because I simply used the guidelines and example circuits in the datasheet. I designed a small PCB for the amplifier (I'm rather lazy) and, following National Semiconductor's advice, made it a double-sided board to make it easier to keep all ground lines separate.
The prototype board can be seen below. I used a 100VA toroidal transformer for testing.

I performed some measurements on the prototype board. The transformer is a 2*15V type, but the output voltage is actually 2*18V. The DC supply voltage is approximately +/-24V under no-load conditions.
The maximum output voltage without clipping is 19V peak. At this point, the DC voltage drops to +/- 22.3V. My load resistance is 8.33Ω, so the maximum output power is 22W. The output appears to be a perfect sine wave before the clipping point. Above that, you get a strange waveform, which I believe is caused by the protection circuitry (SPiKe function - see datasheet). The frequency response is good. The output starts to drop slightly above 100kHz, but I think that should be sufficient...
The amplifier can operate at higher voltages, so by using a larger transformer (and heat sink), the output power can be increased to about 50W.
LM3875 amplifier PCB
Close-up photo of PCB
I repeated the above tests using two 22V transformers. The DC voltage was +/-32.2V under no-load conditions and dropped to +/-30V at full power. In the audio frequency band (20Hz-20kHz), the output power just below the clipped value was approximately 37W.
The frequency response (at approximately 7W) is 17Hz-110kHz at -1dB and 7Hz-220kHz at -3dB.
So, is this the best amplifier I've ever heard? No, but it still sounds fantastic. If you need a simple, trouble-free power amplifier, this might be your choice.

- 65W HEXFET power amplifier
- TDA1011 6.5W Power Amplifier
- High-fidelity headphone amplifier
- 80-watt mono tube amplifier
- 10W audio amplifier with bass boost
- Portable headphone amplifier
- The simplest triode audio amplifier circuit
- A circuit for producing extraordinary tones
- 5~200MHz, 75Ω impedance low frequency amplifier circuit composed of RF2360
- TDA2030A subwoofer circuit diagram
- Introduction and application of microelectronic tube 6C6B
- TDA2822 power amplifier circuit diagram
- TDA2613 power amplifier circuit diagram
- TDA2611A power amplifier circuit diagram
- TDA1516Q power amplifier circuit diagram
- TDA1514A power amplifier circuit diagram
- TA7769P power amplifier circuit diagram
- TA7688P power amplifier circuit diagram
- TA7205AP power amplifier circuit diagram
- STK460 power amplifier circuit diagram







京公网安备 11010802033920号