High-fidelity headphone amplifier
Source: InternetPublisher:7A7Uj4tkV Keywords: Headphone Amplifier Updated: 2026/03/03

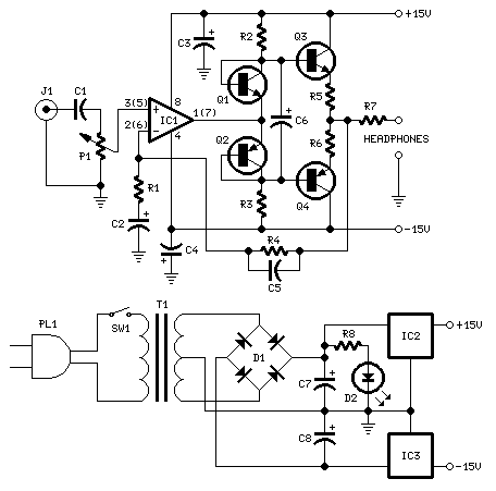
High-fidelity headphone amplifiers can be directly connected to CD players, tuners, and tape recorders.
* We tested various headphone models with different impedances: 32, 100, 245, 300, 600, and 2000 ohms.
* It can also drive older 8-ohm impedance headphones, but using these outdated devices is not recommended.
* The schematic shows the left channel and power supply (shared by both).
* The numbers in parentheses indicate the connection of the right channel pin of IC1.
Proper grounding is crucial for eliminating hum and ground loops. Connect the ground terminals of J1, P1, C2, C3, and C4 to the same point. Then connect the input ground and output ground to the power supply ground, respectively.
- 60W power amplifier
- LM3875 power amplifier
- 50W LM3886 Power Amplifier
- High-fidelity headphone amplifier
- General purpose 2-watt stereo power amplifier
- High-fidelity headphone amplifier
- Hybrid tube headphone amplifier
- Miniature voice recording and playback circuit
- TEA2025B Audio Power Amplifier Integrated Circuit
- Upgrading the negative feedback circuit of the MT12 tube amplifier
- NE5532 designed HIFI headphone amplifier circuit diagram
- Keyed volume headphone amplifier
- Headphone Amplifier
- Convert an idle VCD machine microphone preamplifier into a headphone amplifier
- Typical circuit diagram of LM4921 for two-channel headphone amplifier
- NE5532 high-fidelity stereo headphone amplifier circuit diagram
- ECC822 tube headphone amplifier circuit diagram
- transistor headphone amplifier
- LA4461N audio IC circuit
- TDA2030 audio power amplifier circuit diagram







京公网安备 11010802033920号