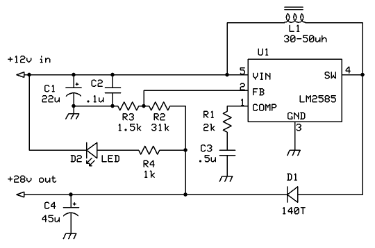
12V to 28V DC-DC converter (based on LM2585)
Source: InternetPublisher:L42JjI3wVi Keywords: DC-DC converter LM2585 Updated: 2026/03/24
12V to 28V DC-DC converter based on LM2585
This boost regulator is suitable when you have a 28V relay but want to use it with a 12V power supply. The circuit is built around National Semiconductor's LM2585 and uses the energy stored in the inductor to boost the 12V to 28V. The output voltage can be changed by adjusting the ratio of the resistor value on the feedback pin.





- 1.5V-30V 1.5A LM317 Adjustable Power Supply
- Lithium polymer battery charger
- +5V power supply for charge pump battery charger
- 24V to 12V 400W DC-DC converter
- Lithium-ion battery charger
- Classic positive and negative DC power supply
- Charging monitor for 12V lead-acid batteries
- Solar cell charger based on LM317
- 240V AC to 5V DC power supply
- Introduction to inverter circuit and principle
- Power circuit b composed of intelligent thyristor modules
- 300A-18V three-phase thyristor voltage regulating electrolytic power supply circuit
- Transistor stabilized current power supply circuit 2
- Simple dual-channel variable DC power supply circuit
- Single LTC power circuit
- Power circuit for home appliance repair
- DC-DC converter circuit diagram with output control
- Output voltage fine adjustment DC-DC converter circuit diagram (a)
- DC-DC converter circuit diagram with output control
- LM2579 is used as a +15V, -15V, DC-DC converter circuit diagram







京公网安备 11010802033920号