Anti-theft car wireless alarm
Source: InternetPublisher:M0TMtVGtwQ Keywords: Wireless alarm Updated: 2025/11/25

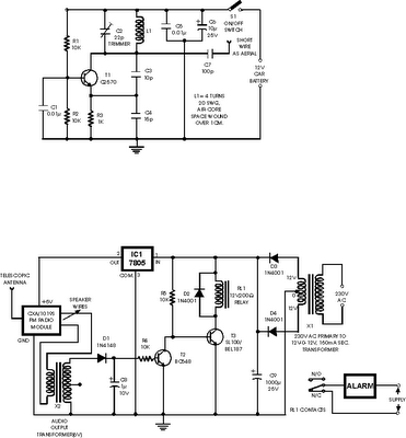
This is a wireless car alarm, also known as a wireless car alarm. This FM radio-controlled alarm can be used in any vehicle with a 6- to 12-volt DC power supply. The miniature VHF FM transmitter is installed on the vehicle at night when it is parked in a garage or parking lot.
The receiver unit uses the CXA1019 single-integrated FM radio module, which is widely available on the market at a reasonable price and is placed indoors. The receiver is tuned to the transmitter's frequency. When the transmitter is on and the signal is received by the FM radio receiver, there is no hissing noise at the receiver output. Therefore, transistor T2 (BC548) is not conducting. This causes the relay-driven transistor T3 to be positively base-biased through the 10k resistor R5, and the relay energizes. When an intruder attempts to drive the car and move it a few meters away from the carport, the radio link between the car (transmitter) and the alarm (receiver) is interrupted. As a result, the FM radio module generates hissing noise. The hissing AC signal is coupled to the relay switching circuit through the audio transformer. These AC signals are rectified and filtered by diode D1 and capacitor C8, and the resulting positive DC voltage provides a positive bias for transistor T2. Therefore, transistor T2 conducts and pulls the base of the relay-driven transistor T3 to ground. Therefore, the relay releases, and the alarm connected through the normally closed contact of the relay is triggered. If an intruder accidentally discovers the wireless alarm and disconnects the transmitter from the battery, the remote alarm remains active because the receiver continues to generate hissing noise at its output even without a signal. Therefore, this type of burglar alarm is foolproof and highly reliable.
- Cranial electrical stimulator
- Charging an aging car lead-acid battery
- Simple production of remote control buzzer
- Lively and interesting bell generator
- Electromagnetic compatibility requirements for industrial drives
- How to build an electric vehicle EV charger
- Telephone cipher circuit
- Secret code lock circuit
- Micro infrared receiver module PIC-12043S circuit diagram
- Catillac luggage compartment closing circuit diagram







京公网安备 11010802033920号