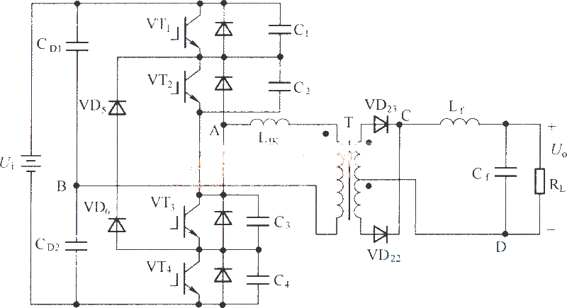
Switching three-level DC converter circuit
Source: InternetPublisher:小胖友 Updated: 2021/11/19
DC converters are divided into two types: parallel DC converters and non-parallel DC converters. The parallel DC converter adopts advanced high-frequency pulse width modulation edge resonance technology, which greatly improves the efficiency. The whole machine has the characteristics of high voltage stabilization accuracy, fast dynamic response, low output noise, strong anti-interference ability, and wide operating temperature range. The Chinese LCD on the panel can display the working status of the power module, and can also visually display data such as voltage and current; the module has various protection functions; the module has built-in equalizing charging and floating charging switching circuits, and can choose manual or automatic control. The monitoring interface can monitor the working status of the module, perform on/off control, and equalize and float charge control. It is also equipped with an automatic current sharing bus interface and an equalizing charge bus interface. The smart model is equipped with an RS485 interface, which can be connected with supporting monitoring modules, PCs, PLDs and other smart devices to complete remote monitoring and realize four remote functions of the power system. The non-parallel DC converter is composed of imported DC-DC modules, which has the advantages of high voltage stabilization accuracy, low output noise, strong anti-interference ability, etc., and is small in size and light in weight.

Latest Other Circuits
- The difference between lithium-ion batteries and dry batteries, which one is better
- A simple device activator circuit
- How to Design an Automatic IoT Egg Incubator Using ESP8266
- How to implement semaphores and mutexes in FreeRTOS using Arduino
- Building a Dehumidifier for a 3D Printing Dry Box
- The production of ultra-low-cost anti-theft system based on Blues wireless note card
- How to make a clock Bluetooth IOT speaker using Arduino
- How to Use the Radio to Record Phone Calls Automatically
- Homemade video switcher
- Simple and easy-to-make electronic mosquito repellent
Popular Circuits
- How does an optocoupler work? Introduction to the working principle and function of optocoupler
- 8050 transistor pin diagram and functions
- What is the circuit diagram of a TV power supply and how to repair it?
- Analyze common refrigerator control circuit diagrams and easily understand the working principle of refrigerators
- Hemisphere induction cooker circuit diagram, what you want is here
- Circuit design of mobile phone anti-theft alarm system using C8051F330 - alarm circuit diagram | alarm circuit diagram
- Humidity controller circuit design using NAND gate CD4011-humidity sensitive circuit
- Electronic sound-imitating mouse repellent circuit design - consumer electronics circuit diagram
- Three-digit display capacitance test meter circuit module design - photoelectric display circuit
- Advertising lantern production circuit design - signal processing electronic circuit diagram







京公网安备 11010802033920号