Test circuit composed of TDA6106Q with feedback factor 1/116
Source: InternetPublisher:清宁时光 Keywords: Test Circuit Updated: 2025/07/25

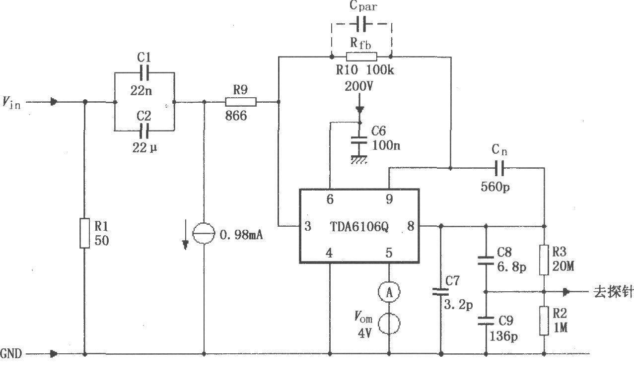
As shown in the figure, the test circuit of TDA6106Q with a feedback factor of 1/116. The input signal Vin enters the 3rd pin of TDA6106Q through the input network composed of R1, C1, C2, and R9. The 3rd pin is the inverting input terminal of the internal differential input stage. The amplified signal is output from the 8th pin and goes to the probe through the output network composed of R2, R3, C7, C8, and C9. The resistor R10 and the capacitor Cpar between the 3rd and 9th pins are the feedback network, which plays the role of automatic black level current stability. The resistor and capacitor Cn between the 8th and 9th pins are the bootstrap capacitors, which play the role of expanding the output dynamic range. The output pin 8 has cathode discharge protection. When the high-resistance source generates a peak positive voltage discharge, it can withstand a maximum current of 5A with a capacity of 100μC; when the low-resistance source generates a peak positive voltage discharge, it can withstand a maximum current of 10A with a capacity of 100nC. A decoupling capacitor must be added to the power supply terminal (pin 6).
- Digital voltmeter
- Precision audio millivoltmeter
- Achieving higher-accuracy battery fuel gauge performance in ultra-low-power systems
- Frequency Logic Pen
- How to detect the quality of LM339 integrated circuit
- Making of Sound Electroscope
- Test circuit composed of TDA6106Q with feedback factor 1/116
- HP-15 Hygrometer Production
- Accurate current limiter solution for smart meters
- Single-supply PID (proportional-integral-derivative) temperature control loop using INA326/INA327
- Three-phase AC power supply phase sequence detection circuit
- Remote control infrared detection circuit
- Simple infrared detection circuit
- Using ULN2429A integrated circuit as liquid level detection circuit
- Three-phase power supply phase sequence detection circuit
- Static electricity detection circuit composed of LM324
- Light detection circuit with output filter to reduce noise
- pH value detection circuit
- Peak detection circuit
- Contact combustion type CO detection circuit







京公网安备 11010802033920号