High-fidelity headphone amplifier
Source: InternetPublisher:p2AMLd2f Keywords: Headphone Amplifier Updated: 2026/01/16

HiFi headphone amplifier
This is an article about my new PCB design for a CMoy headphone amplifier. A key feature is that the new PCB fits perfectly into the classic Altoids tin can. This new CMoy also includes bass enhancement circuitry and a constant current charger for a 9V battery.

describe:
A few weeks ago, I decided to modify the first version of my Cooy amplifier PCB. I want to achieve the following improvements:
+ Uses a new, elegant, miniature stereo potentiometer with a switch
+ Increase the capacitance of the input coupling capacitor
+ Possibility of adding bass enhancement circuitry
Add blocking capacitors to the operational amplifier
+ Add a constant current charger with a 9V battery
+ Add a power jack connector for charging
+ Use double-sided PCB with grounding layer
+ Modify PCB shape
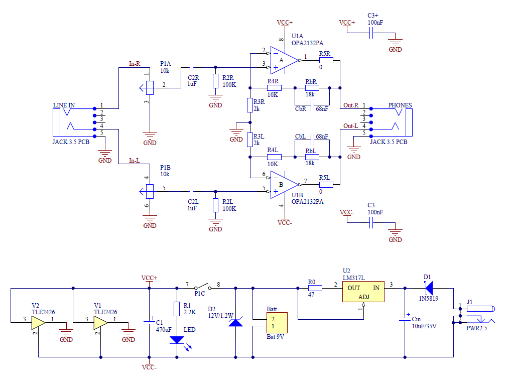
After several hours of thought, a new schematic diagram emerged.
P1 is a volume potentiometer with a switch. C2 is a coupling capacitor. R2 defines the input impedance of the operational amplifier. R3 and R4 define the amplifier's gain (5x in this case). Rb and Cb form the bass boost circuit. These components increase the low-frequency gain. For low frequencies, the gain is 14. You can increase the low-frequency gain by increasing the Rb resistor, and vice versa. You can lower the cutoff frequency by increasing the Cb capacitor. The bass boost can be disabled by shorting the Rb resistor. As for the operational amplifier, I use the OPA2132, but many other models can also be used, such as the OPA2134, OPA2227, NE5532, etc. C3+ and C3- are blocking capacitors for the operational amplifier's power supply. R5 is optional, but to avoid some bounce at the output, the value should be around 22 ohms.
V1 is a rail splitter used to create a virtual ground. C1 is a high-quality, low-ESR blocking capacitor. Resistor R1 limits the current through the LED. The value should be modified according to the type of LED. D2 limits the maximum input voltage to 12V. U2, together with resistor R0, creates a constant current source for charging a 9V battery. In my case, R0 is 47 ohms, so the current is approximately 25mA. Cin is a tantalum blocking capacitor for U2. D1 is a Schottky diode used to prevent any damage when connected with voltages of opposite polarity.
accomplish:
I designed a PCB with two rounded corners. The PCB fits perfectly in an Altoids can (see image below). The PCB also features beautifully designed input jacks and headphone jacks. Resistors and diodes must be mounted vertically to minimize space usage.
As you can see in my first prototype, there are some errors and modifications:
1) Pins 1 and 3 of the volume potentiometer P1 must be swapped; otherwise, the volume will be set to maximum if the amplifier is on.
2) The polarity markings on the battery clips are reversed.




- PCM2902 Audio Codec with Microphone Input
- USB Audio Digital-to-Analog Converter
- LM3876 Gain Cloning Amplifier
- 200W MOSFET power amplifier
- 80-watt mono tube amplifier
- Hybrid tube headphone amplifier
- 25-watt MOSFET audio amplifier
- 10W audio amplifier with bass boost
- LM386 audio probe amplifier
- Microphone amplifier using TDA7050 integrated circuit
- NE5532 designed HIFI headphone amplifier circuit diagram
- Keyed volume headphone amplifier
- Headphone Amplifier
- Convert an idle VCD machine microphone preamplifier into a headphone amplifier
- Typical circuit diagram of LM4921 for two-channel headphone amplifier
- NE5532 high-fidelity stereo headphone amplifier circuit diagram
- ECC822 tube headphone amplifier circuit diagram
- transistor headphone amplifier
- LA4461N audio IC circuit
- TDA2030 audio power amplifier circuit diagram







京公网安备 11010802033920号