PIC USB interface based on FT245
Source: InternetPublisher:NXTslhRS Keywords: USB interface Updated: 2026/02/27

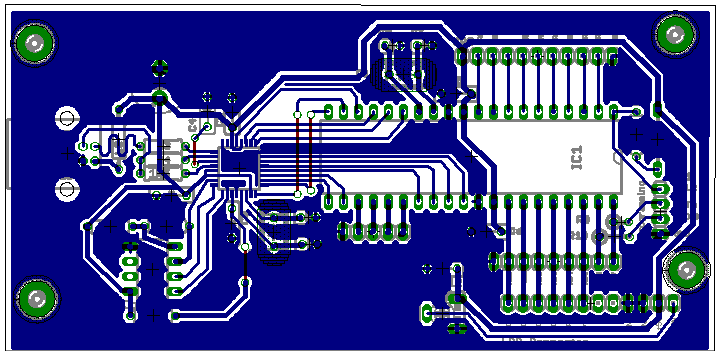
PIC USB interface and FT245
This is a simple design that uses the FTDI FT245 USB FIFO device to connect the PIC 16F877 microcontroller to the USB bus. It employs a simple single-sided PCB design with only one surface-mount device, the USB chip itself. All schematics, PCB layouts, and software will be available for download.

As described, this design uses the FTDI FT245BM USB FIFO device. This component handles all the details of communication via the USB bus, requiring only a simple 1K-bit serial EEPROM to store some USB configuration information, and then you're ready to go.

- USB to RS-232 serial adapter
- How to make a simple programmer for STC12 series microcontroller
- Reconstruction of digital display instrument with single chip microcomputer
- Direct current voltage regulated power supply made by single chip microcomputer 89C51
- Computer Interface Level Matching Using Photocouplers
- What is the mechanism of microcontroller latch-up?
- What are the types of 8051 microcontroller architectures?
- How to build an Atmega16 based digital wall clock using DS3231
- Application circuit of CSJ-R05B and single chip microcomputer
- Hardware interface circuit between CH375 and single chip microcomputer
- Temperature monitor built using ADuC7061 and external RTD based on USB power supply
- Homemade USB interface powered mobile phone battery charger circuit diagram
- Homemade USB interface powered mobile phone battery charger circuit diagram
- A little summary of the operating principles of single-chip microcomputer







京公网安备 11010802033920号