Telephone Watchdog
Source: InternetPublisher:KrAjWuuIF Keywords: Watchdog Updated: 2026/02/27

Telephone Watchdog
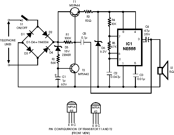
Most telephone security devices on the market are simple but quite expensive. These devices provide flashing or buzzing type line eavesdropping/abuse indicators. They typically do not offer guaranteed protection against unauthorized operations. Here is described a very simple and unique telephone watchdog circuit to protect a user's telephone line from any fraud. This small circuit continuously monitors the telephone line and sounds an alarm in any case of abuse. Furthermore, it transmits a loud tone through the telephone line to prevent further abuse.
- AC power failure alarm
- Drain pump controller
- 12V touch switch excitation circuit
- Wireless security alarm
- Basic stepper motor control circuit
- Automatic control circuit for "Starry Sky" festival lights accompanied by the sound of "Good Luck Always Comes"
- Asynchronous motor contactor interlock forward and reverse control circuit
- Converting an asynchronous motor into a generator
- Brushless DC Motor Control Principle
- Triode transistor switch circuit design
- Egg heating control circuit
- Water and electricity saving infrared control circuit
- Photocell amplification control circuit
- Mobile phone camera flash control circuit
- Microwave oven control circuit
- Timing and fire power control circuit
- Photoelectric detection output control circuit
- Sprinkler control circuit using AC motor
- Taifu DK2-25 rice cooker temperature detection control circuit
- Voltage servo motor and control circuit







京公网安备 11010802033920号