XEl201A FSK 300~500 MHz transceiver
Source: InternetPublisher:同住地球村 Keywords: Transceiver Updated: 2025/05/20
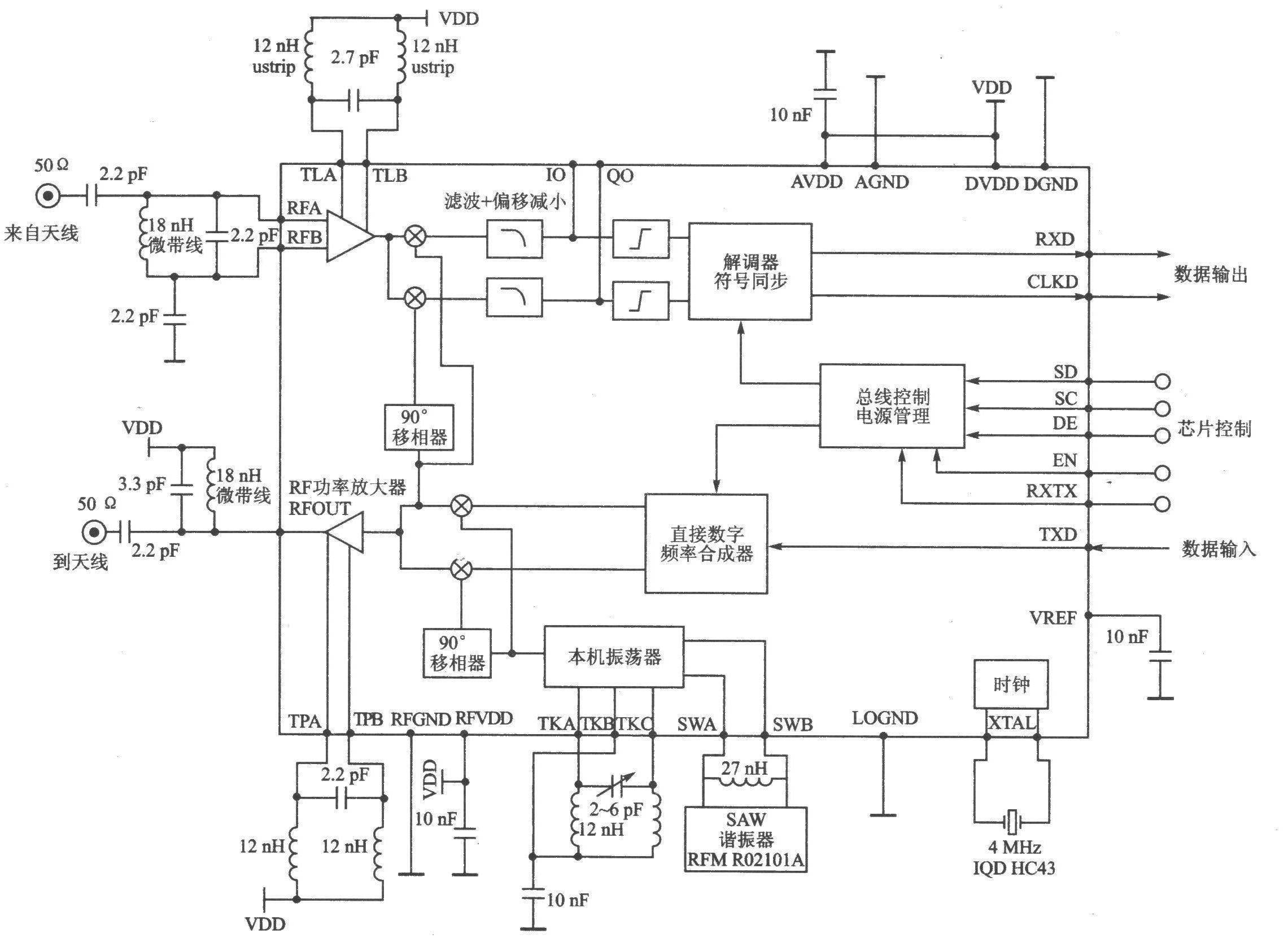
XEl201A is a FSK transceiver operating at 300-500 MHz. It complies with the European ETSl-300-220 standard and is suitable for applications in narrowband and broadband security systems, industrial process control, proximity control and home appliance interfaces. The main technical features are as follows: ・The operating frequency is 300-500 MHz; ・The data transmission rate is 64 Kb/s; ・FSK modulation method; ・The RF output power is -5 dBm ・The receiving sensitivity is -109 dBm; ・The operating voltage is 2.4 V; ・The operating current: the receiving mode current is 14 mA, and the transmitting mode current is 48 mA (at 15 dBm output power).
XEl201A application circuit
- 76-110MHz band FM radio transmitter
- 433MHz Transmit/Receive Module RF Circuit Based on Arduino
- Simple MP3 FM transmitter
- 250mW FM VHF transmitter
- BA1404 Stereo FM Transmitter (with Amplifier)
- AM transmitter circuit using CD4049
- Simple FM radio
- Homemade shortwave antenna amplifier
- nRF904 FSK 915 MHz Transmitter
- XEl201A FSK 300~500 MHz transceiver
- Integrated RF sampling transceiver, do you know?
- 16-port 50GbE PHY transceiver, do you know it?
- TI TCAN4550 system basic chip analysis
- USB communication circuit
- Indoor unit communication circuit
- Two-way communication circuit circuit diagram
- Ultra-low power transceiver network circuit with RS485 performance
- Long distance serial communication circuit
- Computer wireless data transceiver circuit diagram
- CAN bus communication circuit







京公网安备 11010802033920号