2SC9018 FM Transmitter
Source: InternetPublisher:UHnBeCiA8 Keywords: FM transmitter Updated: 2025/11/25

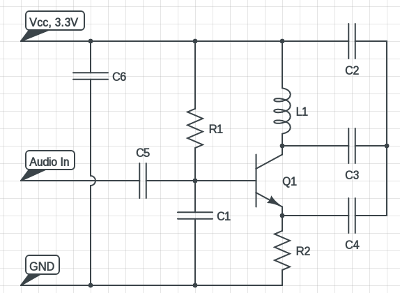
This FM transmitter circuit is a fairly interesting project for electronics beginners, so here's a circuit using the 2SC9018 transistor. It uses the 2SC9018 high-frequency transistor, based on a different variant of the common-base Kolpitz oscillator. The circuit is quite simple, using only one transistor and a few passive components, and performs well in terms of frequency stability, with almost zero drift after about 4 hours of continuous operation.

Here, the RF feedback is taken from the center taps of C2 and C3, which is close to the original Colpitts oscillator.
You can calculate the effective capacitance of a tuned LC circuit by determining the series capacitance of C2 and C3.
If C2 and C3 are equal, the effective capacitance will be half.
FM Transmitter Circuit Parts List and Construction: Q1 – C9018 NPN Transistor;
R1 – 470 Ohms, 1/4 Watt;
R2 – 10 kΩ, 1/4 Watt;
C1 – 2.2 nanofarad ceramic disk capacitor (222);
C2 – 30 picofarad ceramic disk capacitor (30);
C3 – 30 picofarad ceramic disk capacitor (30);
C4 – 10 picofarad ceramic disk capacitor (10);
C5 – 1 nanofarad ceramic disk capacitor (102);
C6 – 100 nanofarad ceramic disk capacitor (104);
L1 – 16 turns on a 3 mm diameter plate.
This circuit uses only 10 parts, including the coil.
The coil is wound around a 3 mm drill bit with 16 turns of 0.4 mm (28 SWG) enameled copper wire.
Constructing circuits on a strip board is very easy, requiring only a small number of components to be soldered. Always minimize trace length.
My prototype is not connected to an audio source and is small enough to fit in a matchbox. I used some wax to fix the inductor for better frequency stability.
The circuit operates on a 3.3-volt regulated power supply.
So, that's all for this FM transmitter circuit project. If you have any suggestions or questions, just leave a message.
- 1-watt quadruple FM transmitter
- 76-110MHz band FM radio transmitter
- Simple MP3 FM transmitter
- Small amplitude modulation transmitter
- Simple FM radio
- FM transmitter circuit with power up to 300mw made of discrete components
- Radio active antenna
- MICRFl02 ASK 470~300 MHz Transmitter
- HXl000 00K 433.92 MHz Transmitter Module
- XEl201A FSK 300~500 MHz transceiver
- USB communication circuit
- Indoor unit communication circuit
- Two-way communication circuit circuit diagram
- Long distance serial communication circuit
- CAN bus communication circuit
- Wireless transmitter circuit diagram
- Time division multiplexing stereo decoder circuit
- Design of wireless transmitting and receiving circuit based on Bluetooth
- Fiber optic transceiver circuit diagram
- Square wave generation circuit







京公网安备 11010802033920号