5 Watt Class A Audio Amplifier
Source: InternetPublisher:YQ1aRPiS Keywords: Audio amplifier Updated: 2025/11/11

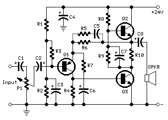
In the old days of vacuum tubes, most commercial audio amplifiers for compact integrated mono or stereo phonographs employed a single-tube amplifier topology. The circuitry was typically implemented using various types of vacuum tubes, such as the triode-pentode ECL86. These amplifiers shared common characteristics: Class A operation, output power ranging from 3 to 5 watts, input sensitivity of approximately 600 mV at full output power, and total harmonic distortion (THD) of approximately 3% at 3 watts and 1 kHz. The optimal THD figures were 1.8% at 3 watts and 0.8% at 2 watts. This solid-state push-pull single-ended Class A circuitry offers sound quality comparable to those tube amplifiers, providing higher output power (6.9 watts measured at an 8-ohm speaker cabinet load), lower THD, higher input sensitivity, and better linearity.
- Gain Cloning Power Amplifier LM3886
- 2-watt mini box amplifier
- Studio stereo headphone amplifier
- Audio digital-to-analog converter
- High-fidelity headphone amplifier
- General purpose 2-watt stereo power amplifier
- Miniature audio amplifier
- LM386 Bass Boost Circuit
- 5~200MHz, 75Ω impedance low frequency amplifier circuit composed of RF2360
- LM1876 single power supply audio power amplifier circuit
- Low power audio amplifier MC34119-04
- Practical voice-controlled music lantern (1)
- 8W audio amplifier integrated circuit
- Output uses DC coupled 15 to 60W audio amplifier circuit
- 12W low noise audio amplifier circuit with boost transistor
- TDA2003 10W car radio audio amplifier
- Audio amplifier circuit using high gain field effect transistors
- 35W audio amplifier circuit
- Yakong 4W audio amplifier circuit
- Audio amplifier circuit using LM386







京公网安备 11010802033920号