Audio digital-to-analog converter
Source: InternetPublisher:qpRiIXOdj Keywords: Audio circuits digital-to-analog converters Updated: 2026/03/03

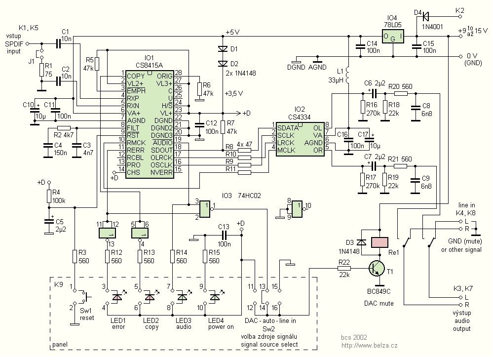
Audio DAC
The device is used to convert the digital signal format S/PDIF (AES3) into an analog signal. It can be used with any device that outputs uncompressed digital audio (CD or DVD players, mini-CDs, PC sound cards, CD-ROMs). This device does not have a signal processor and therefore cannot play compressed or encoded multi-channel signals (AC3, MP3, MPEG, respectively). A separate transmitter can improve the signal-to-noise ratio and reduce interference, especially for PC sound cards.


- HA1377 Bridge Amplifier BCL Capacitor 17W (Car Audio)
- 50-watt power amplifier
- Stereo headphone amplifier adapter
- General purpose 2-watt stereo power amplifier
- 10W audio amplifier with bass boost
- LM4780 power amplifier
- LM386 0.325 Watt Audio Amplifier
- TDA1551 audio amplifier circuit diagram
- Using LM3886 to make a 50W high quality power amplifier circuit
- TDA2030A subwoofer circuit diagram
- Satellite TV receiver audio circuit
- Push-button telephone pulse to audio circuit diagram
- Binary digital to analog converter circuit diagram
- LA4461N audio IC circuit
- TDA2030 audio power amplifier circuit diagram
- Voice controlled bird circuit
- Transistor Audio Mixer Circuit Diagram
- 2-tube FM microphone with 3V power supply
- Simulating bird call circuit schematic diagram
- Several good field effect transistor power amplifier circuit diagrams







京公网安备 11010802033920号