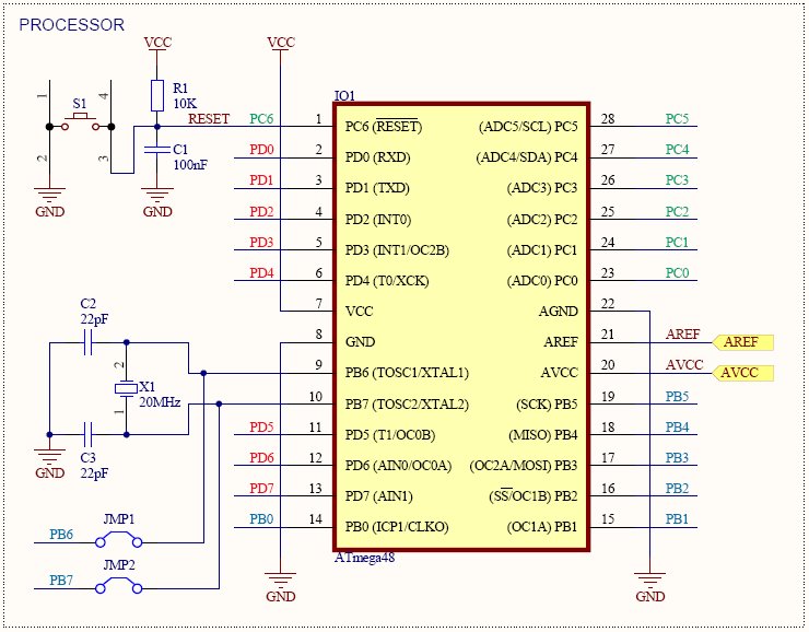
ATmega48/88/168 development board
Source: InternetPublisher:LjeGrp Keywords: AVR microcontroller Updated: 2026/03/03

ATmega48/88/168 development board
This is a versatile development board for AVR microcontrollers ATmega48/88/168. It's suitable for testing and debugging embedded programs. It has many built-in peripherals that connect to the microcontroller, so you can use them without soldering. ATmega microcontrollers are manufactured by Atmel and include a wide range of features: I/O, timers, PWM generators, ADCs, RS232, TWI, SPI, analog comparators, oscillators, EEPROMs… These microcontrollers are very versatile, easy to program, and easy to use. This is why I like these microcontrollers and decided to make a development board for them.



- Arduino Battery Protection - Watchdog and Sleep Function
- Arduino DCC Decoder
- Computer Interface Level Matching Using Photocouplers
- An article explains the undervoltage reset of the microcontroller
- How to make a simple 0-5V voltmeter using 8051 microcontroller
- How to connect ADC to 8051 microcontroller?
- Analysis of circuit design of MCU controlled relay
- Temperature and clock display
- Application circuit of CSJ-R05B and single chip microcomputer
- Hardware interface circuit between CH375 and single chip microcomputer







京公网安备 11010802033920号