Remote FM transmitter circuit
Source: InternetPublisher:R1CCYb Keywords: Transmitter circuit Updated: 2025/12/19

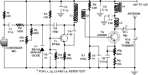
Long-distance FM transmitter circuit
This circuit is a schematic FM transmitter. This circuit differs somewhat from previous FM transmitter circuits. The transmitter circuit described here adds an additional RF power amplifier stage after the oscillator stage to increase the output power to 200-250 milliwatts. Using a well-matched 50-ohm grounded plane antenna or a multi-element Yagi antenna, this transmitter can provide sufficiently good signal strength at a distance of approximately 2 kilometers.
The circuit built around transistor T1 (BF494) is a basic low-power variable-frequency VHF oscillator. It includes a varactor diode circuit to change the transmitter frequency and provide frequency modulation via an audio signal. The oscillator output is approximately 50 milliwatts.
Transistor T2 (2N3866) forms a VHF-level power amplifier. This increases the power of the oscillator signal by four to five times. Therefore, 200-250 milliwatts of power is generated at the collector of transistor T2.
For better performance, assemble the circuit on a high-quality glass epoxy board and mount the transmitter in an aluminum housing. Use an aluminum plate to shield the oscillator stage. Transistor T2 must be mounted on a heatsink. Do not turn on the transmitter without a matched antenna. Adjust the two trimmer capacitors (VC1 and VC2) for maximum transmission power. Adjust potentiometer VR1 to set the base frequency close to 100 MHz.
The details of the coil winding are as follows:
L1 – Tightly wound 4 turns of 20 SWG wire on an 8mm diameter plastic frame.
L2 – Wrap 2 turns of 24 SWG wire near the top of L1.
(Note: The top coil does not use a magnetic core (i.e., an air core))
L3 – Tightly wound 7 turns with 24 SWG wire, 4mm diameter air core.
L4 – 7 turns of 24 SWG wire wound around a ferrite bead (choke).
Potentiometer VR1 is used to change the base frequency, while potentiometer VR2 is used for power control.
- 433MHz Transmit/Receive Module RF Circuit Based on Arduino
- 1 km power FM transmitter
- 6-watt FM transmitter amplifier
- Aircraft radio receiver
- 3V power supply 2 tube FM microphone
- Triode amplifier circuit, FM microphone made of 9018
- High-quality banner/FM radio circuit
- Illustrated diagram of two basic transistor UHF radio transmission circuits
- Multifunctional miniature FM transmitter composed of discrete components
- U3745BM ASK 433.92315 MHz Receiver
- USB communication circuit
- Indoor unit communication circuit
- Two-way communication circuit circuit diagram
- Long distance serial communication circuit
- CAN bus communication circuit
- Wireless transmitter circuit diagram
- Time division multiplexing stereo decoder circuit
- Design of wireless transmitting and receiving circuit based on Bluetooth
- Fiber optic transceiver circuit diagram
- Square wave generation circuit







京公网安备 11010802033920号