Battery-powered amplifier
Source: InternetPublisher:OvW31 Keywords: Amplifier Updated: 2025/12/02
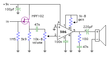
This is a battery-powered amplifier based on the LM386 chip, with an input buffer fed to the inverting input. The input buffer helps preserve the high-frequency details entering the LM386 chip. It is powered by a 9V battery.

The amplifier architecture has been updated, employing an input buffer to feed the inverting input, and the volume control has been changed from an output rheostat to the type and location shown in the datasheet application note. Furthermore, the 5k gain potentiometer has been reduced to 1k. The input buffer helps preserve the treble detail entering the LM386 chip. As you increase the volume, you'll begin to experience good overdrive performance.

The gain potentiometer acts like a limiter for the amount of gain available. By carefully setting the volume and gain potentiometers, you can get the clearest volume from the 386. To do this, set the volume potentiometer to maximum and then slowly increase the gain potentiometer. Find the point just before the sound begins to overload; you've got the maximum clear volume available. To get into overload mode, increase the gain potentiometer to the desired maximum gain and adjust the volume potentiometer. These potentiometers are highly interactive. If you set the gain potentiometer high but still don't get the desired overload, you must increase the volume potentiometer to allow more signal to pass through the 386.
The buffer is specified to use an MPF102 FET, although the 2N5457 would provide similar results. The J201 also works, but with slightly lower output.

- 12V lamp current indicator
- Digital step-kilometer counter
- Introduction to Photosensitive Devices
- Selection of Resistor and Capacitor Components for Simple Tube Radio
- Preventing Output Polarity Reversal in High-Speed Amplifiers
- Operational amplifier structure, internal circuit of f007 integrated operational amplifier
- Analysis of capacitors connected in series
- Introduction to the application of open collector output in high current load control circuit
- Driving circuit of TDA485X and TDA4841PS
- Current direction demonstrator (CD4017, NE555)
- Take stock of wonderful designs
- simple audio mixer
- High-precision low-noise filter circuit design
- Clamp amplifier circuit diagram
- High input impedance three op amp differential amplifier circuit diagram
- LTC2053 thermocouple amplification circuit diagram
- Parallel power op amp
- Operational transconductance amplifier with booster
- Multistage amplifier circuit fault analysis
- OTL low frequency power amplifier circuit







京公网安备 11010802033920号