1.5-watt VHF amplifier
Source: InternetPublisher:ZfWEwyxJ4 Keywords: Very high frequency amplifier Updated: 2026/01/20

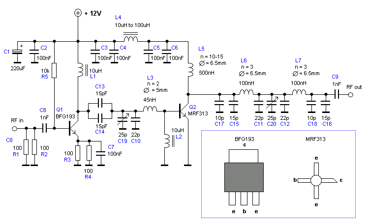
1.5W VHF amplifier
This project will explain the basic functions of a Class C transmitter. I will explain how to design the transmitter and the purpose of the different components. I will also explain how to build a 1.5W PA transmitter. The project will include instructions on the PCB, components, and how to fabricate the coils, assemble, and test.



- Active AC power line indicator
- Battery-powered amplifier
- Cascade amplifier
- Circuit model of an ideal transformer
- Transistor working state: detailed explanation of transistor cutoff region, amplification region and saturation region
- Managing EMI in PCB Design: EMI Sources and Solutions
- Analysis of Common Emitter Amplifier Circuit
- Using AD8307 logarithmic amplifier to form a power meter circuit
- Inverting AC Amplifier and Non-inverting AC Amplifier
- Voltage Comparator Circuit
- 555 square wave oscillation circuit
- 555 photo exposure timer circuit diagram
- Introducing the CD4013 washing machine timer circuit diagram
- Simple level conversion circuit diagram
- 555 electronic guide speaker circuit diagram for blind people
- Circuit diagram of disconnection alarm composed of 555
- Analog circuit corrector circuit diagram
- color discrimination circuit
- Color sensor amplification circuit
- Level indication circuit







京公网安备 11010802033920号