Portable FM transmitter
Source: InternetPublisher:OxXLshjcj Keywords: FM transmitter Updated: 2026/02/24

Portable FM transmitter
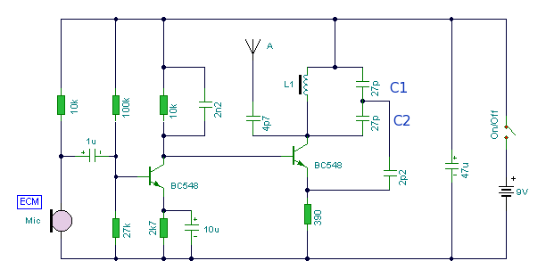
This portable FM transmitter is easy to build. I used two BC548 transistors in this circuit. Although not strictly RF transistors, they still provide good range. The transmitter is powered by a 9V battery. The coil L1 consists of a 7-turn coil wound on a quarter-inch plastic frame with a tuning core. The tuning core is adjusted to tune the transmitter. My prototype actually tuned from 70MHz to about 120MHz. The antenna is a few inches of wire. The antenna wire should be 1 to 2 feet long. The circuit is essentially an RF oscillator operating around 70-120 MHz. Audio from the audio jack is fed into an audio amplifier stage built around the first transistor. The output from the collector is fed to the base of the second transistor, where the resonant frequency of the tank circuit is modulated by changing the junction capacitance of the transistor. The junction capacitance is a function of the potential difference applied to the transistor base. The tank circuit is connected in a Colpitts oscillator circuit.

Finally, do not hold the circuit in your hand and try to talk to it. The human body's capacitance is equivalent to a 200pF capacitor connected in parallel to ground, which will dampen all oscillations.
- FM radio using TDA7000
- BA1404 transmitter with UPC1651 RF amplifier
- BH1415F Phase-Locked Loop FM Stereo Transmitter
- 2SC9018 FM Transmitter
- Single-tube voltage-controlled oscillator frequency modulation transmitter
- 1.5V miniature wireless FM microphone
- Triode amplifier circuit, FM microphone made of 9018
- GA to RCA interface conversion circuit
- nRF904 FSK 915 MHz Transmitter
- nRF0433 FSK 433 MHz RF Transceiver
- USB communication circuit
- Indoor unit communication circuit
- Crystal oscillator 80mW FM transmitter production circuit diagram
- Two-way communication circuit circuit diagram
- 2m, 2W phase-locked FM transmitter
- Long distance serial communication circuit
- CAN bus communication circuit
- Wireless transmitter circuit diagram
- Time division multiplexing stereo decoder circuit
- Design of wireless transmitting and receiving circuit based on Bluetooth







京公网安备 11010802033920号